推荐使用:Excel协作编辑软件(免费下载,像Excel一样极速上手,可灵活自定义的企业管理软件)前面共享了Ctrl+1经典应用程序3的资源,我们都应该规则,今天我们继续学习自己的单元格,实际上,可以构建多种数字格式,使单元格中的数据更具感染力,更易读。玩吧,给老板提交报告,可以让他的眼睛明亮,加薪...
940
推荐使用:Excel协作编辑软件(免费下载,像Excel一样极速上手,可灵活自定义的企业管理软件)假如老总规定你做一个报告表,如同下边的报告表数十万行数据信息必须每个月搜集,随后按城市划分,现有300好几个大城市,每一个大城市变成一个表。这需要数百个表格了呢这种情况下可以先别着急着工作,不必Ctrl...
778
推荐使用:Excel协作编辑软件(免费下载,像Excel一样极速上手,可灵活自定义的企业管理软件)分类别汇总是Excel的基本要素,用以对数据信息开展分类别和小结。今日大家讨论一下一流工作人员怎么使用它。1.联接同一新项目。如下图图示,同一经销商的商品必须联接并显示信息在单元格中。业务流程流程1.拷...
652
推荐使用:Excel协作编辑软件(免费下载,像Excel一样极速上手,可灵活自定义的企业管理软件)编按:hello,各位好!!折线图做为大家平常数据信息主视图化十分基本的主要表现方法,想来大伙儿早已习以为常了。折线图非常简单,每个人都做,可是不一样的人做出去的折线图却各有不同。大部分人的折线图全是插...
1094
推荐使用:Excel数据采集软件(免费下载,像Excel一样极速上手,可灵活自定义的企业管理软件)算术运算符是:加、减、乘、除、乘方、百分数等,它是excel公式计算中最重要的一部分之一。今日我们一起来看一下加(+)在excel公式计算中的运用!1.公式计算从一般来说,公式计算是以“=&...
982
推荐使用:Excel数据采集软件(免费下载,像Excel一样极速上手,可灵活自定义的企业管理软件)Excel在大家的日常事务和日常生活愈来愈常见,可是你有没有想过怎么使用Excel开展数据统计分析?今日,对数据分析员岗位数据信息的简易数据统计分析将根据Excel开展。最先,在数据统计分析以前,大家务...
616
推荐使用:Excel数据采集软件(免费下载,像Excel一样极速上手,可灵活自定义的企业管理软件)序言本文将会更长一些,但会更贴近大家的期待。希望我们一起在工作中加油。自己也想变成一名深度学习技术工程师,可是因为我了解一切都不太可能一气呵成,全部的学习培训都集中化在具体的情景中,因此最好是让小伙伴们...
656
推荐使用:Excel数据采集软件(免费下载,像Excel一样极速上手,可灵活自定义的企业管理软件)你应该知道,数据信息是大家的武器装备,如同一个主厨一样,原材料很重要,但原材料更关键。在非常简单的炒土豆中,你最先获得的便是洗他们。作为一名大数据分析师,大家早已把握了数据信息,现在是清理数据的情况下了...
641
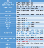
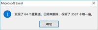
推荐使用:Excel数据采集软件(免费下载,像Excel一样极速上手,可灵活自定义的企业管理软件)在工作中,尤其是在数据收集环节,一般是依据一个独特的excel汇报搜集的,随后将其合拼为一个文件夹名称做为一个独立的工作表。在进行数据统计分析之前,出现了一个难点,即如何以一样的字段名将很多工作簿数据信...
996
点击下载:Excel数据采集软件在上一篇文章中,大家探讨了怎么设置工作表来开启批准登陆密码,改动批准登陆密码,维护工作表的登陆密码,容许编写该地区的登陆密码,及其摆脱Excel登陆密码的二种方式。今日,接着表述在excel中常见的密码设置和破译方式。五.保护工作表登陆密码文中务必探讨怎样保护工作表的...
699